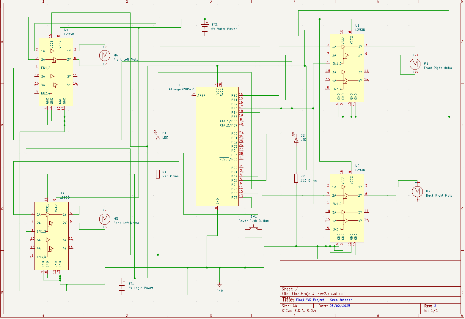
This project was used as a final for my RBT211 class. I set out to make use of the new L293D motor drivers that we were learning about to make an RC car. I had these small hobby motors lying around and wanted to see if i could get those to work with the L293D. This project used an Arduino Uno R3, powered by a 9 volt battery, 4 L293D motor drivers and a custom designed 3D printed chassis.
Project attributes
- Date started
- May 1, 2025
- Development time
- 2 weeks
- Categories
- Robotics
- Technologies
- Arduino Microchip Studio Embedded C
Media
Project gallery
Video